关于举办2024中国康复医学会老年康复专业委员会学术年会的通知(第一轮)

各相关单位:

根据中国康复医学会2024年度学术活动计划,定于2024年9月6-8日在上海市举办2024中国康复医学会老年康复专业委员会学术年会(会议编号:XSHD2024-118)。

本次大会以“机构与社区协同、推进老年康复事业发展”为主题,设有1个主论坛和7个分论坛(标准引领康复分论坛、神经康复分论坛、骨科康复分论坛、心肺康复分论坛、老年骨科康复分论坛、青年分论坛和长期照护分论坛),邀请众多国内外老年康复领域知名专家进行专题报告。

欢迎国内康复医学科、老年医学科、ICU、急诊科、全科、职业病科、超声科、营养科、心理科、运动医学科及其他相关科室的医师、治疗师、护士等相关从业人员积极参会。现将有关事项通知如下:

一、组织结构

主办:

中国康复医学会老年康复专业委员会

承办:

东方华康医疗集团

协办:

上海市康复医学会

深圳市康复医学会

上海康复医学临床医学研究中心

大会主席:王玉龙  郑洁皎

执行主席:李爱川

学术委员会(按照姓氏笔画排序)

主   席:杨  坚

副主席

叶 斌  许建文  宋振华  周明成  周新建  商晓英  

委   员:

马   力  丰诗福  王大力  王利勇  王   凯   王建辉  

冯   君  边   静  毕   霞  吕   晓   任   蕾   刘   红  

刘春蓉  刘   琳  阳初玉  寿依群  李小六  李   华  

李红玲  李求兵  李爱川  李雪红  李新科  杨若愚  

豆雨霞  肖   鹏  吴师锋  吴群强  邱芳晖  何正超  

何   瑀  沈彦明  张   云  张文芽  张学桐   张   敏  

陈   平  陈秀恩  陈启波  陈武雄  邵秀芹  范雪梅 

欧海宁  金亚菊  金   俏  周   杰  赵   凯   侯为林 

俞晓杰  施红伶  洪天生  洪永锋  姚秀卿  姚黎清 

贾   杰  党英杰  徐   丰  徐伟健  高长越   黄力平 

黄   卫  龚   炜  梁天佳  梁   辰  彭   沪   蒋   华

蒋拥军  喻秀丽  傅建明  鲁雅琴  游国清   谭同才 

薛新宏  查甫兵


组织委员会(按照姓氏笔画排序)

主   席:李爱川

副主席:

杨坚  周明成  叶斌  周新建  许建文  宋振华  商晓英

委   员:

李   华  刘春蓉  龙建军  李   岩  郑其朝  薛国威 

刘丽英  刘思岑  刘丽君  徐东红  王   美  刘   忠 

戴小霞  姚一樑  顾中海  李德龙  张德玲  罗   静 

苏   玉  王春兰  方兴梅  鲁保东  周海娟  夏光昌 

宋蔚蔚  陈   劲  方景宇  张凤霞 

二、时间和地点

1.会议时间:

9月6日 专业委员会工作会议

9月7-8日 大会开幕式、主论坛、分论坛

9月8日下午 老年康复机构参观

2.会议地点:

上海闵行白金汉爵大酒店(地址:上海市闵行区沪闵路1577号)

三、会议议程

四、注册报名

1.注册费(会前培训班、技能大赛不另外收费)

注册类型

金额(元/人

备注

普通参会

早鸟价800

8月11日前

1000

8月11日及之后

(1)注册费包括:资料费及会议期间餐费。

(2)交通和住宿费用自理,按规定凭发票回单位报销。

(3)取消注册与退款规定:因故不能参加会议,可取消注册并向秘书处申请退还已缴纳的注册费;取消注册和申请退款须以书面形式进行。

2.付款方式

(1)微信支付

缴费网址:

https://mm.sciconf.cn/cn/minisite/index/22899

(2)银行汇款

户  名:中国康复医学会

账  号:112303010400039270000000009

开户行:中国农业银行北京和平里支行

银行转账时务必填写备注:老年年会+姓名+手机号(若转账时无法备注太多文字,请务必备注手机号。)

本次会议所有发票为电子票,将在缴费一周后发送给您。银行转账的参会代表,电子发票通过短信链接的形式发送至您转账时备注的手机号。(微信扫码支付的参会代表可在缴费一周后扫描缴费二维码,选择个人中心-登录-发票下载)

五、联系人

会务联系人:

薛国威 18721971208

蔡春丽 17388749316

大会秘书处:

李   华 13410898634

财务联系人:

王   鹏 15201021568


附件1:

2024老年康复技能大赛须知

为更好地解决失能老人的功能障碍,提升失能老人的生存质量,使老年人能够安享幸福晚年,经中国康复医学会批准,决定举办老年康复技能大赛。

本次竞赛以“机构与社区协同、推进老年康复事业高质量发展”为主题,旨在为全国从事老年康复工作者搭建互相学习、切磋技艺、经验交流、技术比武与技能展示的平台,提升老年康复专业知识、技术水平和综合素养,展示老年康复工作者的专业形象和精神风貌,不断提高老年康复的质量与内涵。

本次大赛由中国康复医学会、中国康复医学会老年康复专业委员会主办,东方华康医疗集团承办,上海市康复医学会、深圳市康复医学会、上海康复医学临床医学研究中心协办。具体参赛通知如下。

一、组织机构

主办:

中国康复医学会老年康复专业委员会

承办:

东方华康医疗集团

协办:

上海市康复医学会 

深圳市康复医学会

上海康复医学临床医学研究中心

二、参赛对象

全国各医疗机构、康复机构、养老机构、医学院校康复、护理专业等从事老年康复相关工作人员,均可报名参赛。

三、参赛规则

(一)比赛形式

专家初评和决赛现场汇报。

(二)比赛流程和时间

1.2024年3月31日~2024年7月6日,个案征集提交阶段。

2.2024年7月8日~2024年8月8日,专家初评,评选优秀作品进入决赛。

3.2024年9月6日,现场汇报,专家集中评审及颁奖。

四、个案要求

(一)个案参赛要求

病案的选择应突出老年康复、照料的创新性、疑难性及科学性。病案要求真实全面,康复或照料过程完整,体现康复或照料效果,对老年康复或照料有借鉴和指导价值。

(二)需提交资料

1.参赛案例格式  需提交一份由文字+图片(WORD、PDF格式)+PPT或视频等资料组成的个案+个案登记表(详见表1),呈现主要的评估、治疗操作过程、影像资料,前后疗效对比、酌情增加患者基本状况、筛查、评估情况、讨论情况、治疗护理情况、患者健康教育等。上传参赛作品名称按照“机构名称-科室或部门-参赛者姓名-作品名称”格式命名,如:张三-XX人民医院-康复科(或护理部)-XXX。制作应图文并茂、表达清晰、播放流畅,并注意保护患者隐私,不暴露所在医院信息,内容积极向上,时间不超过8分钟。以上资料为电子版,请于2024年7月6日17:00前发送到老年康复专业委员会指定邮箱:814092994@qq.com,逾期提交者视为无效。

2.参赛内容要求

(1)神经系统疾病:脑卒中/帕金森病

(2)心肺系统疾病:慢性阻塞性肺炎、心脏疾病

(3)运动系统疾病:髋关节置换/膝关节炎

(4)失能老年人的康复:不同失能等级的康复、护理

(5)失能老年人的照料:不同失能等级的照料

3.参赛作品要求 

(1)参赛作品及材料需为本人真实参与的医养、康养个案,保留患者姓氏,隐藏名字,需有真实数据查询,不得抄袭他人作品,侵害他人作品版权,若发现参赛作品侵犯他人著作权,或有任何不良信息内容,则一律取消参赛资格。

(2)参赛资料需体现团队合作,老年患者功能障碍筛查、评估,康复护理、康复治疗的逻辑性、规范性与新颖性,有患者基本情况、病史、诊断、评估、治疗目标/康养目标、康复护理照护计划制定与实施、治疗效果评价等,应注意突出与老年医养、康养相关的内容,项目成效评价及影响力等。

(3)文字要求:所有的文字均采用小四号宋体字,同时提交 WORD、PDF 文档各一份。

(4)图片要求:选用相机拍摄,高清质量;原始图片为JPG或TIF格式,≥300dpi。

(5)图片放置:所有图片插入到文档中,并且在图片下方标注图片序号与名称,在文中注明图片序号。

(6)视频要求

1)高清拍摄:画面清晰(分辨率1920×1080,1280×720),重点突出,拍摄现场干净整洁,无嘈杂音。视频可链接到PPT,但需单独附视频文件,全部文件大小控制在500MB以内。

2)视频时长:时间不超过8分钟。

3)视频格式:MP4或其他常用格式。

4.参赛数量要求 每个单位提交参赛作品限3件,每位参赛者提交参赛作品数量限1件。

5.案例评选标准 依照老年康复技能大赛评分细则(详见表2)。

五、比赛程序

(一)初评

2024年7月8日~8月8日由评委对PPT的内容进行初评,遴选出优秀作品进入决赛。

(二)决赛

决赛以现场比赛的形式进行。现场比赛汇报个案的时间8分钟,评委提问时间7分钟。评委由中国康复医学会老年康复专委会成员及全国医、康、养领域权威专家组成,将本着客观、公正的原则进行现场评分,现场出成绩。

六、奖项和证书

1.个人奖  设一等奖、二等奖、三等奖及鼓励奖,典型优秀案例案例参加2024年9月6日大会交流并发言。

2.团队奖  优秀团队奖若干名。

3.组织奖  综合考虑各地组织参加初赛和决赛情况,对表现优秀者,颁发“优秀组织单位”奖牌和证书。

所有获奖人员的数量,不超过总参赛人员的30%。

七、费用

本次大赛初赛不收取费用;参加总决赛的选手,须同时参加2024中国康复医学会老年康复专业委员会学术年会,并按有关要求缴纳注册费。

八、交通指南

决赛参赛地址,上海闵行白金汉爵大酒店。

九、注意事项

本通知未尽事宜主办单位将以补充通知形式予以明确。

表1 个案比赛登记表.docx (扫描下方二维码下载附件)

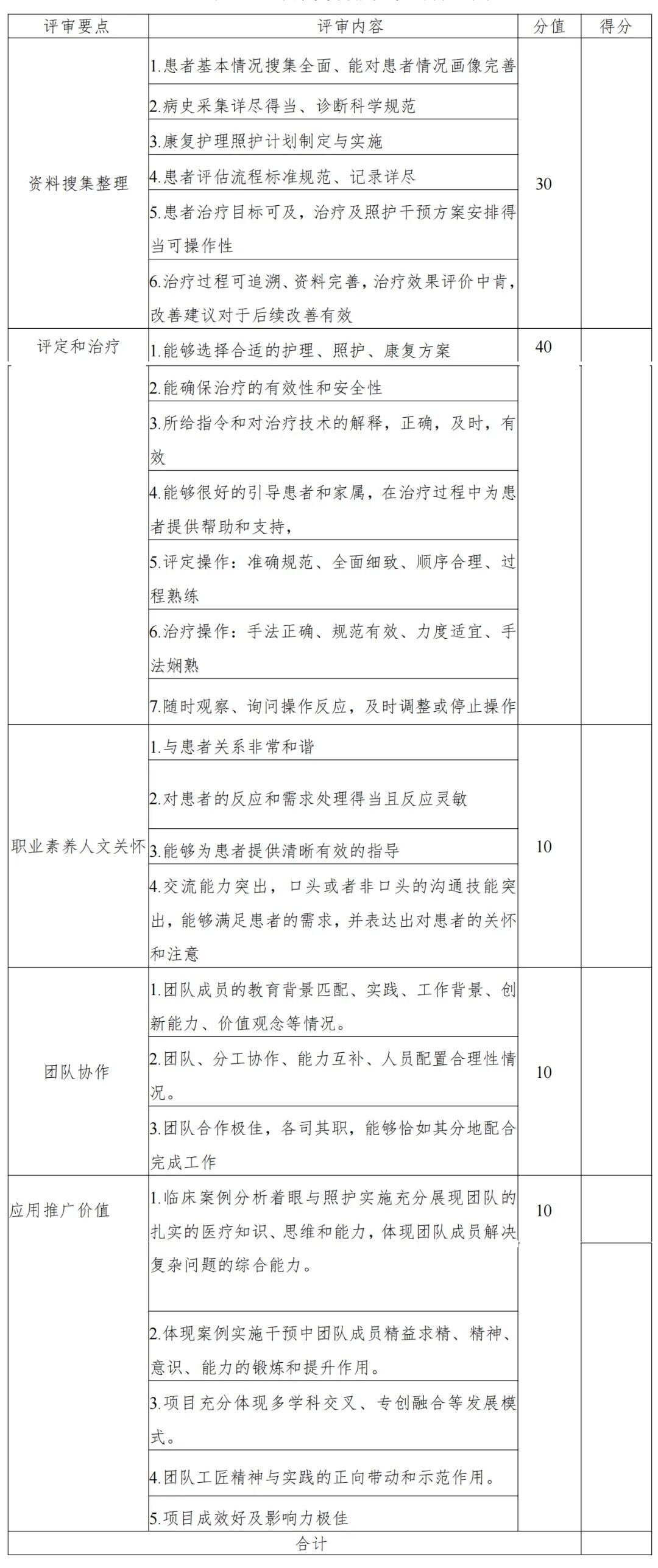
表2 老年康复技能大赛评分细则

附件2:

2024老年康复患者住院病案书写规范化大赛须知

2023年6月《老年康复患者住院病案书写要点专家共识》正式发布,有助于为从事老年康复的同道规范化书写康复临床病案提供指导和参考。为规范老年康复医学领域病历书写规范化水平,加强病案质量内涵建设,全面提升康复医疗质量,促进我国老年康复医疗临床质量和水平的提高,经中国康复医学会批准,决定老年康复专业委员会学术年会期间举办2024老年康复患者住院病案书写规范化大赛,竞赛以“规范化书写康复临床病案、推动老年康复事业发展”为主题,由专家评审团评选出优秀病案并进行现场汇报,评选出优胜者。欢迎全国各医疗机构康复医师和相关专业人员积极参赛。

本次大赛由中国康复医学会老年康复专业委员会主办,上海市康复医学会、深圳市康复医学会、上海康复医学临床医学研究中心协办。具体参赛通知如下。

一、参赛对象

全国各医疗机构、康复机构、养老机构、医学院校康复专业等从事老年康复相关工作人员,均可报名参赛。

二、参赛规则

(一)比赛形式

初赛(专家初评)和决赛(现场汇报)。

(二)比赛流程和时间

2024年3月31日~2024年7月6日,病案征集提交阶段。

2024年7月6日~2024年8月8日,初赛阶段,专家初评,评选优秀作品进入决赛。

2024年9月7日,决赛阶段,现场汇报,专家集中评审及颁奖。

(三)病案要求

1.病案叙述规范:病史、专科检查、辅助检查、临床和功能诊断、康复评定、康复治疗方案、康复治疗留痕等,对康复临床有借鉴和指导价值。

2.病种范围:脑血管意外、脑外伤、脊髓损伤、骨科、老年、心脏与肺部疾患等。

3.病例要求:真实病例,涵盖患者病史、评定、临床诊断、功能诊断、治疗目标、效果评价等。病案应由实施康复医疗相关的图片、视频及PPT组成。

4.注意事项:如含有视频,在PPT放映时能打开、画面清晰,符合上报病案要求。

(四)病案文本要求

1.参赛病案需提交临床真实病案,保留患者姓氏,隐藏姓名,需有临床真实数据可追踪,查询。

2.上传病案文本的名称按照“医生姓名-医院名称-科室”格式命名。2024年7月6日17:00前将病案PPT及真实病案资料打包上传发送至gxykdkf@163.com邮箱。病案请注明参赛单位、科室、姓名(含领队)、联系电话、邮箱。

(五)评分与评分原则

1.专家评委应本着客观、公正的原则,按评价标准进行评分。

2.现场比赛以病案汇报的形式进行,时间为8分钟,评委提问5分钟(在规定时间内汇报,时间一到自动停止)。

3.康复专科病案书写规范化大赛评分细则见以下表格。

(六)活动要求

1.组队:每队1~2人参赛,领队1人,每个单位限报2队。

2.初评:根据提交的个案,2024年7月6日~8月8日经评委通过PPT初评,选出优秀个案通知进入决赛。

3.评委:由中国康复医学会老年康复专业委员会及全国各大康复医疗机构等专家成员组成。

(七)奖项和证书

设置一等奖、二等奖、三等奖及鼓励奖。所有获奖人员的数量,不超过总参赛人员的30%。

三、其它事项

(一)交通指南

决赛参赛地址:上海闵行白金汉爵大酒店。

(二)费用

本次大赛初赛不收取费用;参加决赛的选手,须同时参加2024中国康复医学会老年康复专业委员会学术年会,并按有关要求缴纳注册费。

(三)本通知未尽事宜主办单位将以补充通知形式予以明确。


中国康复医学会

2024年4月15日


Copyright ©2018 - 2026 东方华康医疗管理有限公司 版权所有.

沪ICP备17049028号-2

(本站部分图片来源于网络,若有侵权请及时联系删除)